PAGE CONTENTS
Objectives
The RAMSES project has been defined with the following key objectives:
- Identify configurations of interest and define associated reference scenarios through analysis of the trends and evolutions in the MSS domain (advances in the regulatory framework, evolution of the market: user demand, types of applications, market segments)
- Perform a review of state of the art technologies based on current roadmaps (institutional and industrial plans or commercial initiatives) and extrapolate the available technologies in the 2025 timeframe covering aspects related to satellite platforms, launchers, satellite antenna and repeater technologies, air interface, terminal and ground infrastructure
- Evaluate the adequacy of the currently foreseen MSS architectures (benchmark design) in front of the future needs in 2025
- Elaborate advanced designs (targeting breakthrough technologies) to overcome the performances limitations of the benchmark designs
- Define a well-structured roadmap for the European and Canadian Industry, in order to identify potential gaps in the current roadmaps as well as to secure the successful deployment of Next Generation MSS in 2025.

Challenges
From a technical point of view, the key challenges are in capabilities to have a flexible satellite network for MSS operators allowing reconfiguration of the system depending on user needs and operator constraints (satellite relocation, backward compatibility, ramp-up strategy, traffic profile).
Another critical aspect is to have global coverage and increase system capacity w.r.t. existing MSS systems.
System Architecture
The RAMSES system provides two-way high data rate communications between mobile users, located anywhere on the Earth visible to a GEO satellite, and the world’s terrestrial communications networks. Land, sea and aeronautical users are served.
Configuration #1
The feeder link antenna system consists of 6 SFPB steered reflectors of diameter 0.85 m. The global coverage antenna system uses separate Ka-band horns for both transmit and receive. The switching system that drives the beam-hopping capability is intended to be integrated onto the back of the feed arrays. This system will use fast switching ferrites so avoiding the problem of mechanical wear.

The payload can be considered to consist of various sub-payloads. The global payload with 448 narrow spot beams over the face of the visible Earth can be conveniently broken into the following parts.

Configuration #2
The high capacity payload antenna system is identical to Configuration 1 except perhaps in some minor ways concerned with the mounting to the platform. Similarly for the feeder link antennas.

The payload can be considered to consist of various sub-payloads just like Configuration #1. Many features are the same as the previous configuration.
Differences from Configuration 1 include:
- The global payload receive and transmit integrated DRAs
- A different number of RF paths between the DRAs and the processor
- Different nature of the connection between DRA units and processor (optical)
- Different sized commercial DSP with beam-forming function.
The global payload RF paths within the integrated DRA units are phased aligned, then between DRAs and main DSP the paths are optical digital and need to be time aligned.
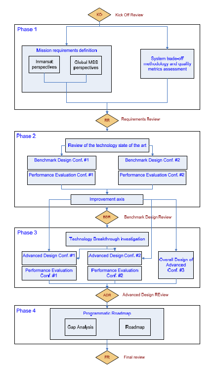
Plan
The RAMSES project has completed the steps of :
- clarifying the requirements to be met,
- defining Benchmark System designs and assessing their performances
- identifying breakthrough technologies for Advanced Systems
- defining Advanced Systems and assessing their performances
perform gap analysis and define programmatic roadmap
Current Status
Phases 1/2/3/4 have been finalized (Final Review in May 2016).