PAGE CONTENTS
Objectives
The objectives of the study were not just to analyse and to elaborate an architecture design for Direct Sequence Spread Spectrum (DSSS) system, instead of classical TCR architecture but also to manage on-board hosted payloads telemetry and telecommand (TM/TC) links by:
– derivation of spread spectrum system requirements, in particular TCR and Payload Links requirements;
– derivation of spread spectrum on-board avionics requirements;
– definition of on-board avionics architecture and design;
– assessment of ground segment architecture and design;
– preliminary Evaluation and Validation of system and on-board avionics performance.
In addition, Airbus DS have introduced their way forward for future activities to be undertaken in the goal to propose to operators a suitable DSSS solution for TCR.
Several partners have participated to this ESA Artes 5.1 study: Eutelsat, Tesat Spacecom, Space Engineering and Airbus Defence and Space.
Benefits
In this context, spread spectrum technology is promising in terms of improved performance to interference.
It also permits a new way of segregation, through the use of differentiated Pseudo-Noise (PN) codes.
Eventually, it could ease constellation frequency planning with more efficient use of the spectrum compared to classical TCR thanks to possible multi-channel concepts. Thus, a unique or maximum two frequencies can be used for all the satellite of the collocated fleet and all embarked hosted payloads management.
Furthermore, it could decrease the number of equipment on board.
Additionally, current short Gold PN codes defined in ETSI standard allow obtaining acquisition performance in LEOP conditions where there will be no interference. However, interference from other DSSS-links using such short code may degrade acquisition performance. Also, tracking performance in the presence of interference is strongly eased if a longer code is used. The proposed solution would be to switch to a longer code for tracking and on-station acquisition if needed. A proposal for longer code use is given in development plan of the final report and has to be proposed to ETSI.
Features
Airbus Defence and Space have shown that common building blocks can be considered to build the on-board Spread Spectrum System considering multi-users aspects:
1) For main operator TCR function: used for LEOP/On- station/Emergency:
– two transponders, with receivers in hot redundancy and transmitters in cold redundancy;
· – two omnidirectional antennas ensuring nearly omni coverage for LEOP and Emergency phases;
– a TM/TC TCR horn ensuring coverage of the main operator stations (alternatively, interfaces through communication antennas can be used);
·- set of couplers and switches ensuring the connection between transponders and antennas.
2) For hosted payload management: used for On-station only:
– two transceivers, with receivers and transmitters in cold redundancy;
– a hosted payload horn ensuring coverage of the HP on-ground stations;
·- set of couplers and switches ensuring the connection between transceivers and antennas.
The additional building blocks are multi-access receivers (to replace mono-access ones) for management of several hosted payloads, mono-channel Hosted Payload Interface Unit (HPIU) or multi-channel HPIUs.
These additional pieces of hardware shall be developed.
On ground, The TCR stations (LEOP and on station) shall be upgraded to support the use of spread spectrum signal and to be able to track on a spread spectrum signal. Two tracking approaches have been described in analyses (before or after dispreading the signal).
SYSTEM ARCHITECTURE
Architecture choices shall be driven by the decision tree given on the following figure:

Except in particular cases with only one hosted payload embarked on the spacecraft, with a low bit rate and no segregation need, it is recommended that hosted payloads are completely segregated from main operator TCR and data handling system: main operator will use a pair of transponders of its own and hosted payloads will use another pair of (mono or multi—channel) transponders and its own HPIU.
The following table summarized the main system requirements:

Challenges
Current TC&R communication links for telecommunication satellites are using classical frequency or phase modulation for uplink and downlink transmissions. This well-proven technique has several challenges nowadays:
– Limitation of frequency availabilities. Standard modulation use implies having TCR frequencies spaced at the edge of the payload guard bands.
– Emergence of long LEOP phases due to all-electrical propulsions, implying that the TCR link could be impaired by more numerous and longer interferences, even if impairments are already a concern with classical TCR solutions.
– Larger collocated fleet for one operator. This creates the need for managing TCR data traffic taking into account multi-channel compatibility issues caused by other satellites TCR links of the fleet.
– Hosted payloads management. Compatibility and segregation between each payload and also with satellite TCR imply new requirements and complex frequency plans and interference analyses. Also, hosted payload operators can be interested in having independent access to their function. Eventually, higher data rates will be needed for this management.
The figure here below sums up these new constraints.

Plan
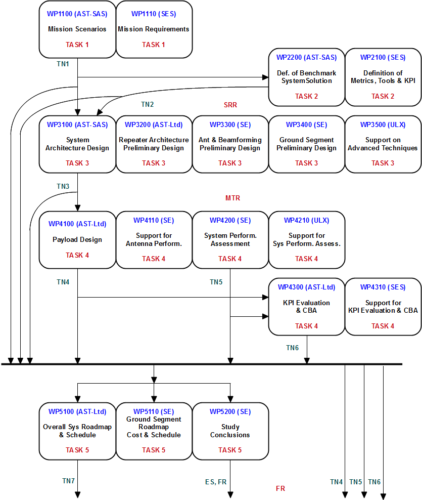
The study has been conducted according to the logic and milestones plan depicted in the following figure:
Current Status
The project was completed successfully end of 2014. Final documentation has been issued.
The study has demonstrated that the challenges defined in previous chapter can be faced with a proper use of the spectrum spreading techniques.
Indeed, this modulation allows a single frequency or maximum two to be used for the entire fleet and users.
Also, coexistence with legacy TCR in an existing fleet has been demonstrated.
Furthermore, robustness to interferers has been confirmed and multi channels capability was shown.
Moreover, DSSS modulation for TM/TC can be used during both LEOP and on station phases, avoiding switching from standard to spread spectrum mode.
Nevertheless, the global capacity of such system is drastically dependent of an upgrade of the ETSI standard that defines the spread spectrum characteristics.
It is highly recommended to start working with ETSI to amend as a minimum the spreading code and bit rates along with the currently defined code lengths figures.
Additionally, a roadmap has been built to be able to embark this kind of solutions in the next future (multi-user receiver, HPIU, etc…).