PAGE CONTENTS
Objectives
Magister SimLab supports Satellite Network Simulator 3 (SNS3) simulator for detailed modelling of geostationary multi-spot beam satellite network using DVB-S2x/DVB-RCS2 protocols. The main objectives of this project are to further productize the simulation service platform as follows:
-
Improve of the SimLab simulation service by means of improved usability, flexible authentication, security, easy maintenance, and deployment, as well as introduction of new features.
-
Integrate other system/network simulators to the Magister SimLab service: S-UMTS GEO simulator, 5G/NR Non-Terrestrial Network (NTN) simulator, SCNE simulator for LEO/MEO constellation routing and C-DReAM simulator for LEO constellation capacity evaluation and optimization.
-
Integrate AI/ML platform to SimLab service and simulators.
-
Demonstrate the SimLab service to pilot customers.
Challenges
System/network simulators are usually considered as R&D tools, which may involve by necessity highly technical content, high accuracy, and complexity. However, this may also indicate that they are not that easy to use but require a lot of technical knowledge to operate. In addition, the simulators may be internally developed at the customer for a specific use case, and thus limited for only a limited set of use cases.
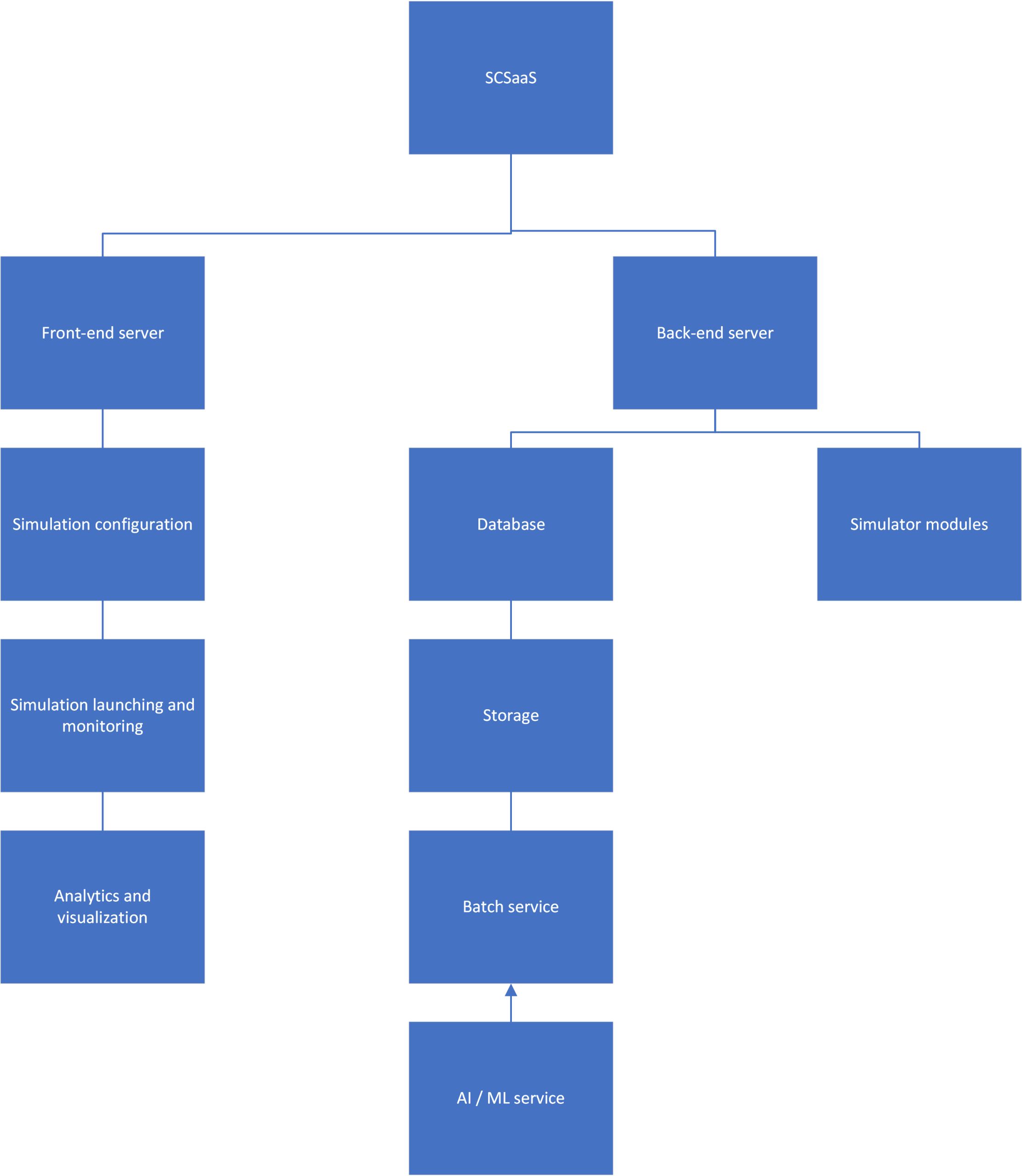
System Architecture
The product consists of 12 main elements.
- Back-end server: Back-end server controls the whole simulation work process and have interfaces to different service modules.
- Database service: Simulator configurations and service settings are stored in database.
- Storage service: Storage of simulator binaries, simulation parameter and simulation results are handled by storage service.
- Batch service: Batch service is controlling cloud computing resources for simulation jobs.
- AI / ML service: Integration of AI/ML library to service platform.
- Front-end server: Front-end server provides user interface for accessing the service.
- Analytics module: Simulator produces wide range of different Key Performance Indicators which can be analysed with Analytics module.
- Visualization module: Visualization module provides visual representation of simulation run which can be used to demonstrate different effects from the simulation.
- Simulator modules: SNS3, S-UMTS, SCNE, C-DReAM, 5G NTN

Plan
Project is divided into consecutive product and demonstration phases. Product phase of 12 months shall include the design, development, and improvements for the Magister SimLab simulation service and integrations of the system/network simulators owned by Magister Solutions. The demonstration phase of 6 months shall consist of a pilot project with real customer to validate the business model.
- WP1000 Project management
- WP2000 Requirements and scenarios
- WP3000 Service platform development
- WP4000 Simulator modules development
- WP5000 Simulator modules integration
- WP6000 Demonstration phase

Current Status
Project started was held on 28.10.2020 with the product phase. Product phase CDR was successfully passed on 14.1.2021.